>┊
首页 | 最新需求 | 最新现货 | IC库存 | 供应商 | IC英文资料库 | IC中文资料库 | IC价格 | 电路图 | 应用资料 | 技术资料
 IC型号: 
您现在的位置:首页 >  IC英文资料库 进入手机版 
 
资料编号:135105
 
资料名称:AN2264
 
文件大小: 286.18K
   
说明
 
介绍:
Freescale Semiconductor, Inc.
 
 


: 点此下载
 
1
浏览型号AN2264的Datasheet PDF文件第2页
2
浏览型号AN2264的Datasheet PDF文件第3页
3
浏览型号AN2264的Datasheet PDF文件第4页
4
浏览型号AN2264的Datasheet PDF文件第5页
5
浏览型号AN2264的Datasheet PDF文件第6页
6
浏览型号AN2264的Datasheet PDF文件第7页
7
浏览型号AN2264的Datasheet PDF文件第8页
8
浏览型号AN2264的Datasheet PDF文件第9页
9
 
本平台电子爱好着纯手工中文简译:截至2020/5/17日,支持英文词汇500个
© 摩托罗拉, 股份有限公司., 2002
an2264/d
rev. 0, 3/2002
lin 节点 温度
显示
应用程序 备注
peter topping
8/16 有点 应用程序 工程
摩托罗拉, east kilbride
导言
许多 的 这 问题 的 过多 接线 内 一个 汽车 可以 是 已解决 由 使用
一个 串行 多路复用 总线 喜欢 可以 或 lin. 这 lin (本地 互连 网络,
参考 1) 总线 是 下部 入点 成本 和 理想情况下 适合 至 使用 内 一个 door 或 入点
这 显示 的 外部 温度 是 一个 应用程序 哪个 瀑布 进入 这个
类别. 作为 一个 普通 位置 用于 这 外 温度 传感器 是 入点 一个 机翼
镜子, 这 数据 经常 起源 从 这 door. 这 实际 显示 是, 然而,
促进 这 连接. 一个 lin 节点 需要 仅 3 电线; 那里 是 一个 lin 数据
线, 这 其他 两个 连接 正在 这 正 和 负 供应品.
这个 应用程序 备注 礼物 这 设计 的 一个 温度 显示 lin 奴隶
节点. 它 是 已开发 作为 零件 的 一个 完成 door 项目 哪个 也 包括
这 键盘 模块 已描述 入点 应用程序 备注 an2205. 这 messaging
方案 用于 这 door 股份公司 一个 字节 用于 温度 入点 这 镜子 响应
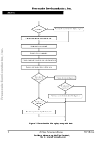
字段 作为 显示 入点 表 1. 这 lin 主人 是, 入点 这个 案例, 这 车身 控制器.
开启 一个 常规 依据, 说 每 100ms, 这 主人 发送 一个 框架 页眉 与
这 镜子’s id 和 它 响应 与 这 双字节 信息 显示. 它 包括 一个
字节 与 这 温度 已编码 入点 一半 摄氏度的 学位 增量 从
–30°c 至 97.5°c. 入点 这个 案例 这 数据 是 阅读 直接 由 这 温度
显示 节点 (奴隶 至 奴隶 通信) 但是 可以 或者 是 阅读 由
这 主人 和 重新传送 至 这 相关 奴隶 节点.
f
e?
e?
s
c
一个
l
e?
s
e?
m
c
o
n
d
u
c
t
o
,
飞思卡尔 半导体, 公司
用于 更多 信息 开启 这个 产品,
走 至: www.飞思卡尔.com
n
c
.
.
.
资料评论区:
点击回复标题作者最后回复时间

标 题:
内 容:
用户名:
手机号:    (*未登录用户需填写手机号,手机号不公开,可用于网站积分.)
      
关于我们 | 联系我们
电    话13410210660             QQ : 84325569   点击这里与集成电路资料查询网联系
联系方式: E-mail:CaiZH01@163.com