>┊
首页 | 最新需求 | 最新现货 | IC库存 | 供应商 | IC英文资料库 | IC中文资料库 | IC价格 | 电路图 | 应用资料 | 技术资料
 IC型号: 
您现在的位置:首页 >  IC英文资料库 进入手机版 
 
资料编号:659490
 
资料名称:27C1512TRPDH
 
文件大小: 148.45K
   
说明
 
介绍:
512Kb (32K x 16-bit) OTP EPROM MCM
 
 


: 点此下载
 
1
浏览型号27C1512TRPDH的Datasheet PDF文件第2页
2
浏览型号27C1512TRPDH的Datasheet PDF文件第3页
3
浏览型号27C1512TRPDH的Datasheet PDF文件第4页
4
浏览型号27C1512TRPDH的Datasheet PDF文件第5页
5
浏览型号27C1512TRPDH的Datasheet PDF文件第6页
6
浏览型号27C1512TRPDH的Datasheet PDF文件第7页
7
浏览型号27C1512TRPDH的Datasheet PDF文件第8页
8
浏览型号27C1512TRPDH的Datasheet PDF文件第9页
9
 
本平台电子爱好着纯手工中文简译:截至2020/5/17日,支持英文词汇500个
1
记忆
全部 数据 床单 是 主题 至 变更 无 通知
(858) 503-3300- 传真: (858) 503-3301- www.maxwell.com
512kb (32k x 16-有点)
27C1512T
©2005 maxwell 技术
全部 权利 保留.
otp 非易失存储器 mcm
01.06.05 rev 4
f
性质
:
32k x 16 有点 otp 非易失存储器 组织机构
•R
广告
-p
ak
® 辐射-硬化 反对 天然 空间 弧度-
操作
- > 100 克拉 (si), 取决于 在 空间 任务
优秀 单独 事件 效果:
- 选择
th
让: > 80 mev/毫克/厘米
2
- seu
th
让: > 80 mev/毫克/厘米
2
包装:
- 40 管脚 右
广告
-p
ak
® 倾角
- 备用 模式: &指示灯; 11 mw
高 速度 第页 和 字 编程:
- 第页 编程 时间: 14 秒 (典型值)
编程 电源 供应:
- v
pp
= 12.5 v ±0.3 v
一次性 可编程
管脚 安排
- 闪光灯 记忆 和 面具 rom 兼容
d
ESCRIPTION
:
maxwell 技术’ 27c1512t 高 密度 512k onetime
可编程 电气 可编程 阅读 仅 记忆
多芯片 模块 (mcm) 特点 一个 更大 比 100 克拉 (si)
合计 剂量 公差, 取决于 在 空间 任务. 这
27c1512t 特点 快 地址 次 和 低 电源 耗散-
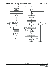
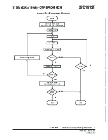
操作. 这 27c1512t 优惠 高 速度 编程 使用
第页 编程 模式.
maxwell 技术' 专利 右
广告
-p
ak
® 包装 技术-
ogy 包含 辐射 屏蔽 入点 这 微电路 空调组件-
年龄. 它 消除 这 需要 用于 框 屏蔽 同时 提供
这 必填项 辐射 屏蔽 用于 一个 使用寿命 入点 影响范围 或 空间
任务. 入点 一个 geo 影响范围, 右
广告
-p
ak
® 提供 更大 比 100
克拉 (si) 辐射 剂量 公差. 这个 产品 是 可用
与 筛选 向上 至 maxwell 技术 自我-已定义 类
k.
逻辑 图表
资料评论区:
点击回复标题作者最后回复时间

标 题:
内 容:
用户名:
手机号:    (*未登录用户需填写手机号,手机号不公开,可用于网站积分.)
      
关于我们 | 联系我们
电    话13410210660             QQ : 84325569   点击这里与集成电路资料查询网联系
联系方式: E-mail:CaiZH01@163.com